回路図を眺めていて音に大きく関係する、音量ボリュームを何とかできないかと。
以前にヘッドホンアンプを作ったとき、疑似T型アッテネーターの回路を使ったら、音質が良かったのを思い出した。
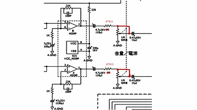
信号がボリュームを通らなくなるので、理論上は音質が良くなるはずです。
回路図から抜粋しました、ボリューム50Kなので固定抵抗1Kは小さすぎと思い47KΩに変えてます、赤線の所を短絡するだけで疑似T型アッテネータで簡単です。
実際には画像のように丸の所を半田付けする(3端子の左側と中央を短絡)のと抵抗47KΩに変えるだけです。
音出しをすると、スピーカーから出てくる音はクリアさを増し劇的に変わります、ボリュームを通ることによって、こんなに音質の劣化があったのかと思い知らされます。
ただ少しボリュームの可変範囲が変わり音量調整がしにくくなりますが、リモコンのボリュームボタンで音量の調整もできますので、不自由は無いと思います。


0 件のコメント:
コメントを投稿